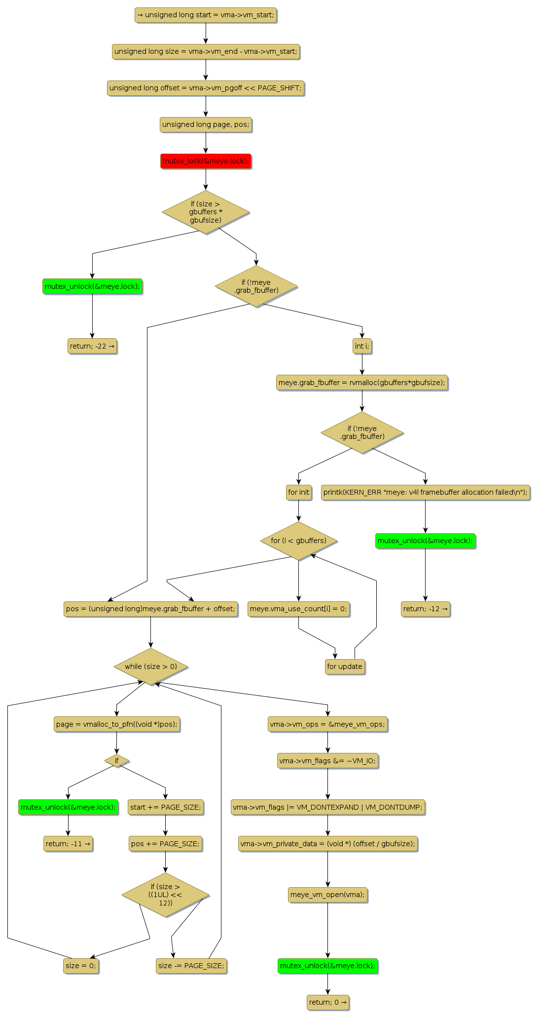
Instance Verification Kit (IVK)
mutex lock @ [40147+23+/linux-3.19-rc1/drivers/media/pci/meye/meye.c]
Instance Signature: lock
|
The Matching Pair Graph:
|
|
Function Name
|
Control Flow Graph (CFG)
|
Events Flow Graph (EFG)
|
Source Correspondence
|
|
meye_mmap
|
|
|
[39918+9+/linux-3.19-rc1/drivers/media/pci/meye/meye.c]
|